祝賀太奇教育2016管理類聯(lián)考邏輯直接命中42分
2016-01-08 09:18 | 太奇MBA網
管理類碩士官方備考群,考生互動,擇校評估,真題討論 點擊加入備考群>>
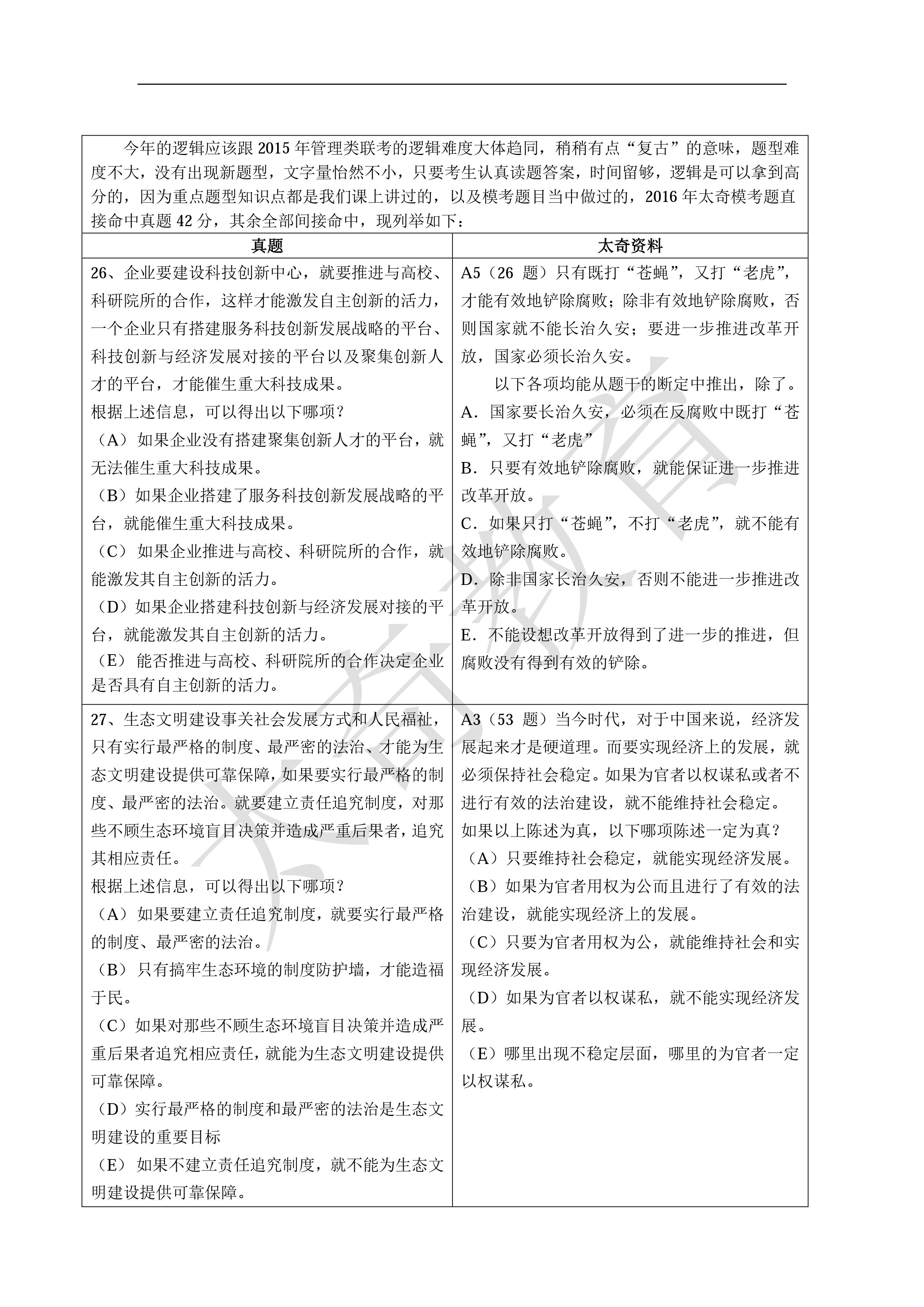
2016年管理類聯(lián)考終于落下帷幕,太奇教育再度直接命中真題!
在2016年聯(lián)考中,綜合邏輯考試部分直接命中42分,比命中考題更為重要的是:太奇在對每次??嫉闹R點、考點,尤其在對命題方向的把握上極其精準。

2016年管理類聯(lián)考終于落下帷幕,太奇教育再度直接命中真題!
在2016年聯(lián)考中,綜合邏輯考試部分直接命中42分,比命中考題更為重要的是:太奇在對每次??嫉闹R點、考點,尤其在對命題方向的把握上極其精準。
